认知能力高有助于学习成绩


2023-03-22 16:04:33

观察学生的学习状态和成绩时,我们会发现这样的一些现象:

有的学生非常的努力,但是怎么学习成绩也不会太高,当然,也不会太低;

有的学生偏科很严重;

有的学生看着不用怎么学,大量的时间用于课外的活动,但是成绩非常好。

我们经常藉此给孩子各种各样的评价,某某孩子智商高、某某孩子笨、某某孩子不爱学某某学科等等,其实这都是个体认知能力的差异导致的。

具备很好的认知能力、学习时注意力能够集中、有好的心理素质,那么自然学习效率就高,考试成绩就好。

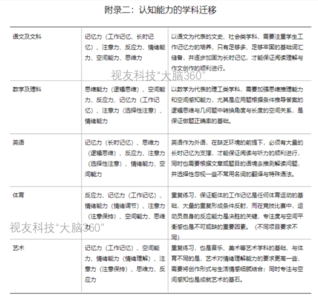
下面我们通过新智注意力大脑360”系统提供的认知能力与学科关系表来看具体的关联性:

新智注意力“大脑360”测评报告中的说明

例如记忆力(工作记忆、长时记忆)、注意力、反应力、情绪能力、空间能力、思维力这几项能力或者其中的某项能力弱,那么学习语文的时候就费力,就会出现怎么学都不会,要解决这个问题,很简单,提升对应的能力即可。